반응형
합 병 정렬 (Merge Sort)
리스트를 두 개로 나누어, 각각을 정렬한 다음, 다시 하나로 합치는 정렬 방법
I. 합병 정렬 (Merge Sort)의 개요
가. 합병 정렬의 정의
- 리스트를 두 개로 나누어, 각각을 정렬한 다음, 다시 하나로 합치는 정렬 방법
나. 합병 정렬의 특징
- 분할과 정복 : 분할(Divide) -> 정복(Conquer) -> 결합(Combine) 과정 수행
- 재귀적 수행 : 분할을 마친 후 분할된 부분의 반복적 수행
- 정렬을 위한 별도의 공간이 필요
- 수행시간 복잡도: O(n·log2n)
Ⅱ. 합병 정렬의 단계 및 사례
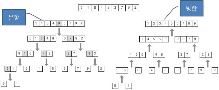
가. 합병 정렬의 단계
![]() |
나. 합병 정렬 개념
![]() |
| void mergeSort(int arr[], int l, int r) { if (l < r) { int m = l+(r-l)/2; //Same as (l+r)/2, but avoids overflow for large l and h mergeSort(arr, l, m); mergeSort(arr, m+1, r); merge(arr, l, m, r); } } void merge(int arr[], int l, int m, int r) { int i, j, k; int n1 = m - l + 1; int n2 = r - m; /* create temp arrays */ int L[n1], R[n2]; /* Copy data to temp arrays L[] and R[] */ for(i = 0; i < n1; i++) L[i] = arr[l + i]; for(j = 0; j < n2; j++) R[j] = arr[m + 1+ j]; /* Merge the temp arrays back into arr[l..r]*/ i = 0; j = 0; k = l; while (i < n1 && j < n2) { if (L[i] <= R[j]) { arr[k] = L[i]; i++; } else { arr[k] = R[j]; j++; } k++; } /* Copy the remaining elements of L[], if there are any */ while (i < n1) { arr[k] = L[i]; i++; k++; } /* Copy the remaining elements of R[], if there are any */ while (j < n2) { arr[k] = R[j]; j++; k++; } } |
[Algorithm] 삽입 정렬 (Insert Sort)
[Algorithm] 삽입 정렬 (Insert Sort)
개념첫번째 키는 정의된 것으로 보고 두번째 키부터 순서에 맞는 위치에 삽입시켜 정렬하는 방법 I. 삽입 정렬 (Insert Sort)의 개요 가. 삽입 정렬의 정의- 첫번째 키는 정의된 것으로 보고 두
infoofit.tistory.com
[용어/개념] 다중화 기술(Multiplexing) TDM/FDM/WDM 개념 및 비교
[용어/개념] 다중화 기술(Multiplexing) TDM/FDM/WDM 개념 및 비교
I. 다중화기술(Multiplexing)기술의 이해 가. 다중화 기술의 정의 - 한정된 통신자원을 효율적으로 사용하는 방식으로 두 통신지점간에 저속의 데이터를 각각 전송하지 않고 다수의 저속채널을
infoofit.tistory.com
반응형

